办公系统
首页  新闻资料   
第二批山东省高等学校协同创新中心认定情况的公示
作者 :
来源 : 搜狐网
发布时间 : 2017-10-23
阅读次数 : 1995

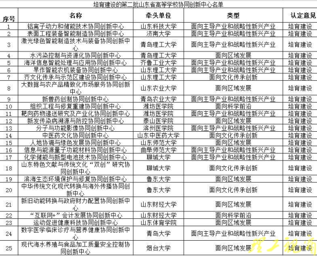
2017年9月13日,山东省教育厅将第二批山东省高等学校协同创新中心认定情况予以公示。

立项建设的第二批山东省高等学校协同创新中心名单

培育建设的第二批山东省高等学校协同创新中心名单

责任编辑 : 范卫波

邮箱:lgwindow@163.com

xinwen@sdut.edu.cn

欢迎大家通过本网投稿系统,提供新闻线索和稿件。

网站管理:山东理工大学党委宣传部